Yun He Capital





本周看点:
云和资本入选年度中国创投百强,创始合伙人乔栋详解“确定性投资”:深度陪跑燧原,锚定六大未来赛道;云和资本董事副总经理张简一受邀出席数字地球产业研讨会;速豹科技电动重卡 eTOPAS 600 获黑科技大奖,硬核技术引领中国智造出海;蔚复来智能装备入选浙江省创新型中小企业名单;唯速智驾极寒测试成功,智能绿色运输体系获塔城长期运力协议;八维通与宇树科技达成战略合作,共探具身智能新场景;星恒电源发布电摩新技术,推动行业迈进“百公里续航”时代;通汇资本再度上榜“融中”两项榜单;国金集团荣获“融中2025年度中国最佳国资投资机构TOP50”;科金控股集团旗下绿融科技获中国证券业协会感谢信。
云和产业观察
高分子树脂材料行业研究报告(一)
(一)行业分类、监管体系及产业政策
1、行业分类
高分子树脂材料根据中国证监会颁布的《上市公司行业分类指引(2022年修订)》,将公司行业定位为“化学原料和化学制品制造业”(行业代码:C26);根据《国民经济行业分类(GB/T4754-2017)》,公司所属行业为化学原料和化学制品制造业(行业代码:C26)”之“初级形态塑料及合成树脂制造(C2651)”;根据国家发改委2019年10月30日发布的《产业结构调整指导目录(2019年本)》,公司所属行业属于十一、石化化工,10、乙烯-乙烯醇共聚树脂、聚偏氯乙烯等高性能阻隔树脂,聚异丁烯、乙烯-辛烯共聚物、茂金属聚乙烯等特种聚烯烃,高碳 α烯烃等关键原料的开发与生产,液晶聚合物、聚苯硫醚、聚苯醚、芳族酮聚合物、聚芳醚醚腈等工程塑料生产以及共混改性、合金化技术开发和应用,高吸水性树脂、导电性树脂和可降解聚合物的开发与生产,长碳链尼龙、耐高温尼龙等新型聚酰胺开发与生产;是我国国民经济发展的鼓励类行业;根据国家统计局《战略性新兴产业分类(2018)》(国家统计局令第23号),公司所属行业属于“3.新材料- 3.3先进石化化工新材料 - 3.3.1高性能塑料及树脂制造-3.3.1.3 其他高性能树脂制造(2651*初级形态塑料及合成树脂制造)。
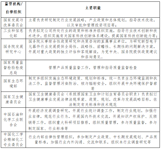
2、行业主管部门
1)行业主管部门
高分子树脂材料行业的主管部门是包括国家发展和改革委员会、国家工业和信息化部、国家市场监督管理总局、国家生态环境部;由于高性能塑料及树脂制造行业终端应用产品涉及多个领域,因此也涉及终端产品所在领域的监管部门,如终端产品涉及食品接触材料,则需要遵循国家卫生健康委员会相关规定。
2)行业自律管理机构
行业自律组织主要包括中国石油和化学工业联合会、中国化工学会精细化工专业委员会,整体管理架构如下:

3、行业监管体制
1)行业主要法规
高分子树脂材料行业主要法律法规:

2)行业主要政策
高性能树脂与改性塑料的制造,是我国化工产业和新材料产业发展的重点之一,国家已将各类高分子材料助剂作为优先发展的鼓励项目并制定了一系列扶持政策:

|云和资本入选年度中国创投百强,创始合伙人乔栋详解“确定性投资”:深度陪跑燧原,锚定六大未来赛道
1月13日至14日,融中2025年度(第14届)中国资本年会在上海成功举办。会上,凭借在科技投资领域的深耕与卓越的产业赋能能力,云和资本荣登“融中财经2025年度中国创业投资机构TOP100”榜单。

在颁奖现场,融资中国记者对云和资本创始合伙人乔栋进行了深度专访。乔栋不仅分享了机构荣获殊荣背后的系统化投资策略与独特方法论,更以明星案例——从早期持续陪跑直至推动其迈向科创板的AI芯片独角兽“燧原科技”为例,生动阐释了云和资本“价值投资+深度赋能”的实践路径。此外,他还前瞻性地指出了人工智能与算力革命、机器人、生物技术、可持续能源、太空探索及下一代计算等六大未来关键投资赛道。此次专访的深刻见解获得了包括新华社在内的多家权威媒体的广泛关注与转发。

此次获奖与专访内容的广泛传播,不仅印证了云和资本在专业投资领域的认可度,更向市场清晰展示了一家成熟投资机构如何穿越周期,通过“在不确定性中寻找确定性”的深度认知与主动创造,实现从财务投资者到产业价值共创者的关键进化。
|云和资本董事副总经理张简一受邀出席数字地球产业研讨会
1月23日,由泰伯网与中商基金联合主办的数字地球产业研讨会圆满落幕,云和资本董事副总经理张简一受邀出席,与来自卫星系统、低空智能、AI技术及资本领域的顶尖专家共探行业新未来。

在以“数字地球新范式:太空、低空与智能融合的未来”为主题的圆桌对话中,主持人云和资本董事副总经理张简一与航天东方红卫星公司高级顾问、国际宇航科学院院士李明,中交遥感创始人、董事长苏颖,华为无人机与机器人军团副总裁杨白冰,普华资本管理合伙人蒋纯等嘉宾,围绕“空天地数据融合的语义标准”“AI重构数据价值的投资机会”“时空智能即服务的商业图景”等核心议题展开深度交锋。
嘉宾们既结合行业案例,剖析了数字地球从“感知”到“决策”的价值升级路径,也对未来产业分工与颠覆性挑战展开前瞻畅想,更就垂直领域“最佳应用”与通用平台“长期布局”的投资时机进行专业研判。本次研讨为技术、产业与资本的深度融合搭建了高效对话平台,也为数字地球的产业化落地提供了清晰的方向与思路。
|速豹科技电动重卡 eTOPAS 600 获黑科技大奖,硬核技术引领中国智造出海
1月8日,2025第四届中国商用车黑科技大赛颁奖典礼在京举行。福建速豹动力科技有限公司面向欧洲市场打造的全场景电动重卡 eTOPAS 600 荣获“电动化技术创新奖”。

该车型凭借全栈自研能力与系统性解决方案脱颖而出,集能效经济性、全域适应性、数智融合与可靠安全于一体。其搭载四大自主研发核心技术:双电机电驱桥、超低温热泵系统、800V高压平台及智能能量流管理系统(IEM),形成独特技术壁垒,精准契合欧洲市场需求。
速豹科技自2022年成立以来,坚持全栈自研,在国内外设立研发中心与制造基地,已拥有超35项核心发明专利。eTOPAS 600 已完成欧洲长距离测试,获得多笔意向订单,预计2026年第二季度量产交付,标志着中国高端电动重卡技术进入系统化出海新阶段。
此次获奖不仅是对速豹科技硬核实力的认可,也展现了中国商用车产业通过技术创新加速全球化、推动零碳运输进程的新路径。
(来源:速豹)
|唯速智驾极寒测试成功,智能绿色运输体系获塔城长期运力协议
近日,丽水蔚复来智能装备有限公司成功入选2025年第四季度浙江省创新型中小企业推荐名单,其科技创新能力获得官方认可。

该公司成立于2024年6月,为蔚复来(浙江)科技股份有限公司的控股子公司,专注于“AI+双碳”领域的废弃物循环利用智能装备研发、生产与提供整体解决方案。成立当年即实现规上工业规模,并获“绿谷精英”等多项荣誉。公司依托集团技术与超300项项目经验,其智能称重终端、AI光选机等产品已应用于再生资源循环领域。
创新型中小企业认定审核严格,此次入选标志着公司在科技投入、专业能力及绿色发展潜力等方面均达到了较高水准。
(来源:蔚复来科技)
|唯速智驾极寒测试成功,智能绿色运输体系获塔城长期运力协议
在新疆塔城的持续低温与复杂路况下,唯速智驾的智能冬储运输体系成功通过为期一个月的极寒环境测试,并签订了新的长期运力服务协议。这标志着其在塔城打造的“长期运力+智能运输+绿色能源”三位一体运营体系已初步形成。

该体系通过精准识别、动态调度与气象协同,保障了冬季砂石原料的稳定供应。首批投入的智能纯电自卸车运行稳定,结合智能能源管理,构建了高寒地区“绿色+智能”运输新模式。
基于此次极寒测试的成功,唯速智驾将持续完善覆盖“车、路、云、能、站”的全栈智能运输体系,强化低温下的车辆管理、能源调度与安全监控,形成“技术-运营-商业”闭环。该项目为高寒复杂环境下的自动驾驶技术落地与绿色物流网络建设提供了可复制的标杆。公司未来将进一步扩充自动驾驶编队、纯电运力及智能调度服务,致力于为“一带一路”沿线物流提供高效可靠的智慧运力解决方案。
(来源:唯速智驾)
|八维通与宇树科技达成战略合作,共探具身智能新场景
近日,八维通科技有限公司与宇树科技股份有限公司在杭州签署战略合作协议。双方基于在“空间感知智能”与“本体运动智能”的互补优势,将围绕“机器人+AI+行业场景”进行深度融合。

此次合作旨在共同打造适用于轨道交通、电力巡检、消防应急及城市治理等领域的智能解决方案,协同推进技术研发与市场拓展。对八维通而言,这是其“空间智能+具身智能”双轮驱动战略的重要布局,为双方长期合作奠定了框架基础。
未来,双方将共同研发“机器人本体+具身智能大脑”,致力于实现感知、决策与控制的闭环突破,探索在复杂环境下的智能协同与自主执行,推动中国具身智能产业向系统化、场景化发展。
(来源:八维通)
|星恒电源发布电摩新技术,推动行业迈进“百公里续航”时代
1月22日,星恒电源举办2026电摩科技新品发布会,正式发布GT-Force高导超距技术、新一代旗舰新品北极星电池及FAR游骑兵系列电摩锂电,全面推动全球短出行向电动化、高性能阶段迈进。

面对全球两轮/三轮车“油改电”的浪潮,星恒电源董事长、总裁冯笑指出,产业升级路径已然清晰:“100公里续航”是电摩普及的关键里程碑,而这必须由“3度电+”级别的高性能电池作为基石。一个明确的产业逻辑由此确立:电摩百公里续航,必选3kWh+电池;3kWh+的高性能需求,必由正规锂电企业承载。

(来源:星恒锂电池)
|通汇资本再度上榜“融中”两项榜单
1月13-14日,融中2025年度(第14届)中国资本年会在上海成功举办。无锡通汇资本有限公司凭借卓越的产业赋能能力及多个标杆投资案例,成功斩获融中 “2025年度中国私募股权投资机构TOP100”及“2025年度中国最具成长性国资投资机构TOP15” 两项殊荣。

(来源:通汇资本)
|国金集团荣获“融中2025年度中国最佳国资投资机构TOP50”
1月14日,融中2025年度股权投资榜单发布,国金集团荣获“2025年度中国最佳国资投资机构TOP50”。

(来源:国金集团)
|科金控股集团旗下绿融科技获中国证券业协会感谢信
近日,科金控股集团旗下绿融(广州)信息科技有限公司(以下简称“绿融科技”)收到中国证券业协会发来的感谢信。信中对绿融科技在2025年积极支持协会专业委员会工作、深度参与行业标准建设的突出贡献给予高度认可与诚挚致谢,这一荣誉不仅是对绿融科技专业实力的权威背书,更是科金控股集团布局绿色金融、深耕绿色创新领域的重要成果体现。

(来源:科金控股集团)